Euclid France meeting, Strasbourg
CEA Paris-Saclay
November 17, 2025
Sacha Guerrini | Euclid France 2025
Credit: ESA
Sacha Guerrini | Euclid France 2025
Sacha Guerrini | Euclid France 2025
Sacha Guerrini | Euclid France 2025

Technical specifications of UNIONS:
Sacha Guerrini | Euclid France 2025

Sacha Guerrini | Euclid France 2025
| Configuration space (Goh et al., in prep.) | Harmonic space (Guerrini et al., in prep.) | |
|---|---|---|
| Summary stat. | \(\xi_\pm(\vartheta)\) | \(C_\ell^{EE}\) |
| Likelihood | Gaussian (CosmoSIS) | Gaussian (CosmoSIS) |
| Covariance | CosmoCov (analytical) | iNKA + OneCovariance (semi-analytical) |
| Measurement | TreeCorr | NaMaster |
| Power spectrum | CAMB + HMCode2020 | CAMB + HMCode2020 |
| PSF systematics | Modeled and marginalised | Negligible |
| Scale cuts | \(B\)-modes test | Theoretical model |
Sacha Guerrini | Euclid France 2025

Different weak lensing catalog versions:
Sacha Guerrini | Euclid France 2025
Credit: C.Daley and A.Guinot
Significant \(B\)-modes on small scales. Scale cuts on large scales derived from PSF leakage estimation.
Sacha Guerrini | Euclid France 2025
Credit: C.Daley and A.Guinot
Sacha Guerrini | Euclid France 2025
Sacha Guerrini | Euclid France 2025
Sacha Guerrini | Euclid France 2025
PSF error model: \(\delta e^\mathrm{obs} = \underbrace{\alpha e^\mathrm{PSF}}_{\mathrm{leakage}} + \underbrace{\beta (e^* - e^\mathrm{PSF})}_{\textrm{ellipticity residuals}} + \underbrace{\eta e^\mathrm{PSF} \left( \frac{T^* - T^\mathrm{PSF}}{T^*}\right)}_{\textrm{size residuals}}\)
Galaxy-Star correlations: \(\tau_0(\vartheta) = \langle e^\mathrm{obs} e^\mathrm{PSF} \rangle(\vartheta)\), \(\tau_2(\vartheta) = \langle e^\mathrm{obs} \delta e^\mathrm{PSF} \rangle(\vartheta)\), \(\tau_5(\vartheta) = \langle e^\mathrm{obs} \delta T^\mathrm{PSF} \rangle(\vartheta)\)
Sacha Guerrini | Euclid France 2025
Galaxy-PSF correlation helps to:

\[ \xi_\mathrm{sys}(\vartheta) = \alpha \tau_0(\vartheta) + \beta \tau_2(\vartheta) + \eta \tau_5(\vartheta) \]
Sacha Guerrini | Euclid France 2025
In a non-tomographic setup, \(S_8\) and \(A_\mathrm{IA}\) are strongly degenerate.
\[ A_\mathrm{IA} = f_\mathrm{r} A_\mathrm{IA, r} + f_\mathrm{b} A_\mathrm{IA, b} \]
Direct measurements can be used to derive a prior for different galaxy types.
Sacha Guerrini | Euclid France 2025

Sacha Guerrini | Euclid France 2025
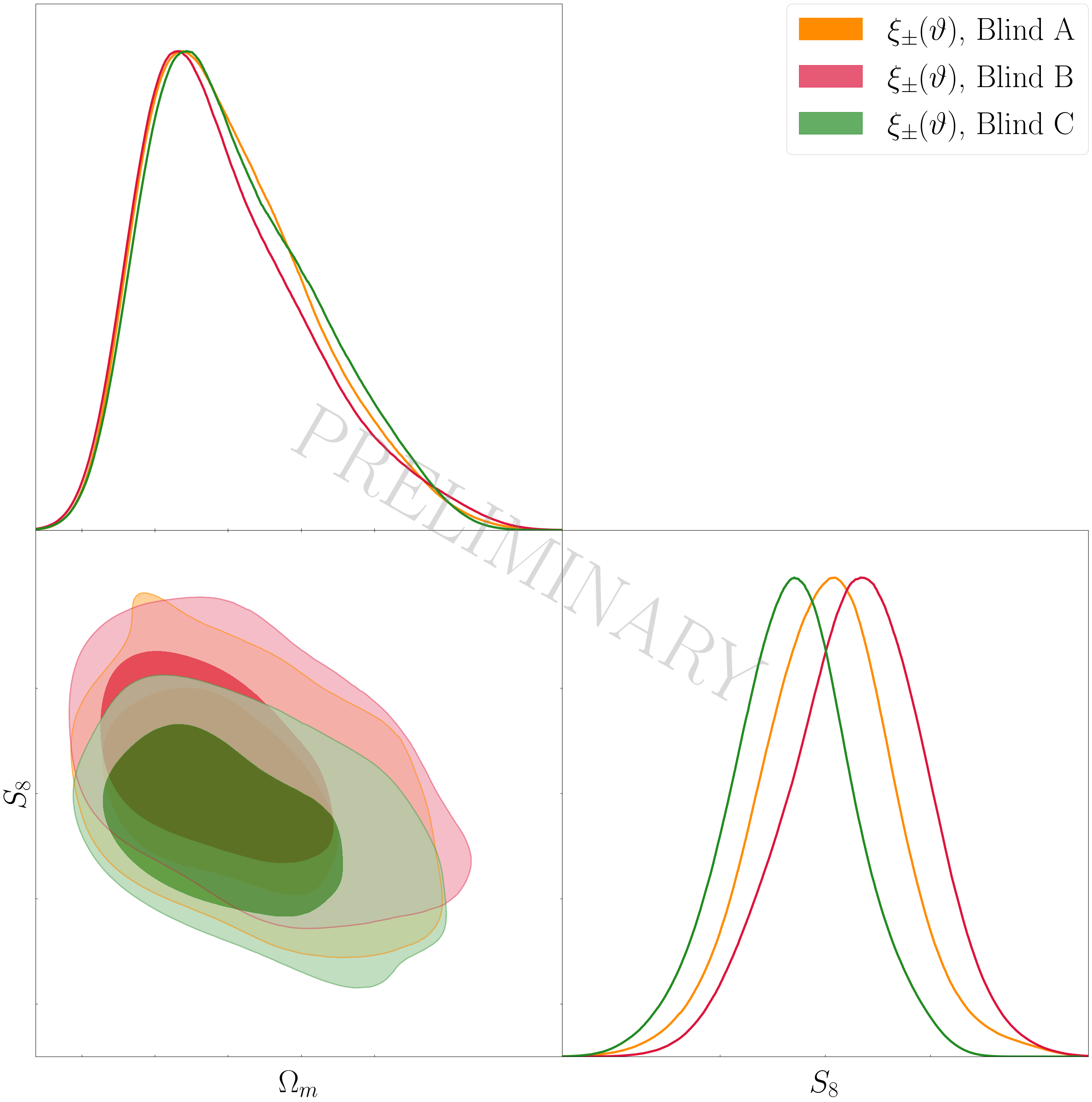
Analysis blinded by the use of 3 different redshift blinds.
Sacha Guerrini | Euclid France 2025
Guerrini+in prep.
Sacha Guerrini | Euclid France 2025
Goh+in prep.
Sacha Guerrini | Euclid France 2025
Sacha Guerrini | Euclid France 2025
| Paper index | Author | Title |
|---|---|---|
| 1 | Hervas Peters et al. | UNIONS: Weak lensing catalogues |
| 2 | Daley et al. | UNIONS: \(B\)-mode validation and comparison for cosmic shear |
| 3 | Hervas Peters et al. | UNIONS: image simulations and validation |
| 4 | Goh et al. | UNIONS: Cosmological constraints from cosmic shear in configuration space |
| 5 | Guerrini et al. | UNIONS: Cosmological constraints from cosmic shear in harmonic space |
Sacha Guerrini | Euclid France 2025
\(m\)-bias corrected with MetaCalibration. Further calibration required from image simulations due to blending.
Hervas Peters+in prep.
Sacha Guerrini | Euclid France 2025
Analysis blinded by the use of 3 different redshift blinds.
Credit: A.Wittje
Sacha Guerrini | Euclid France 2025
Sacha Guerrini | Euclid France 2025
Sacha Guerrini | Euclid France 2025
Sacha Guerrini | Euclid France 2025



